Instance Verification Kit (IVK)
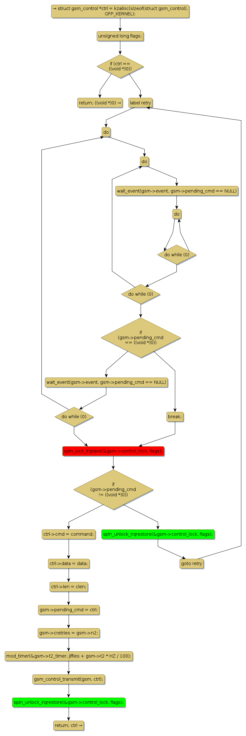
spin lock @ [35609+45+/linux-3.19-rc1/drivers/tty/n_gsm.c]
Instance Signature: control_lock
|
The Matching Pair Graph:
|
|
Function Name
|
Control Flow Graph (CFG)
|
Events Flow Graph (EFG)
|
Source Correspondence
|
|
gsm_control_send
|
|
|
[35327+16+/linux-3.19-rc1/drivers/tty/n_gsm.c]
|